当天,美国和以色列对伊朗境内发动军事打击,导致地区局势升级。随后,伊朗、以色列、伊拉克、卡塔尔等国宣布关闭全国领空,阿联酋也关闭了部分领空。

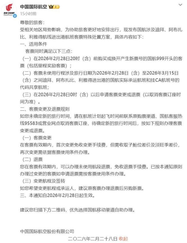
多家航空公司发布了涉及中东航线的客票特殊处置方案。中国国航表示,受相关地区局势影响,为协助旅客更好地安排出行,现发布涉及迪拜、阿布扎比、利雅得航线进出港航班客票特殊处置方案。适用条件包括在2026年2月28日20时前购买或换开产生新票号的国航999开头的客票,且未使用行程涉及旅行日期为2026年2月28日至3月15日之间。变更及退票规则方面,在客票有效期内首次变更免收变更手续费,但需收取子舱位差价及淡旺季差价,再次变更需依据客票使用条件办理。退票方面,在客票有效期内可以办理未使用航段退票,免收退票手续费。已按此原则办理过变更的客票如申请退票需按客票使用条件办理。变更航程及签转则建议原客票办理退票后另购新票。

东方航空也发布了通知,为协助受近期中东安全形势影响的旅客妥善安排行程,特制定涉及迪拜、阿布扎比、利雅得、马斯喀特相关航线客票特殊处理规定。适用范围为东航781客票填开的国际、地区或国内航班,至少含有一段未使用的涉及上述城市的进港、出港或经停航班,航班起飞日期在2026年2月28日至3月15日之间。变更方面,可免费变更一次至原航班前后3天内的航班,再次变更或超出此范围需依据客票使用条件办理。退票方面,在客票有效期内可办理未使用航段非自愿退票,免收退票手续费。
(网站咨询与信息版权问题处理:wfxxw@foxmail.com)